Crystal oscillators with voltage control function provide a means to fine-tune the output frequency through an external control voltage applied to the VC pin. This feature enables frequency adjustment, phase synchronization, and long-term stability in various electronic systems.
This article introduces several common methods of utilizing the VC pin in practical circuit designs.
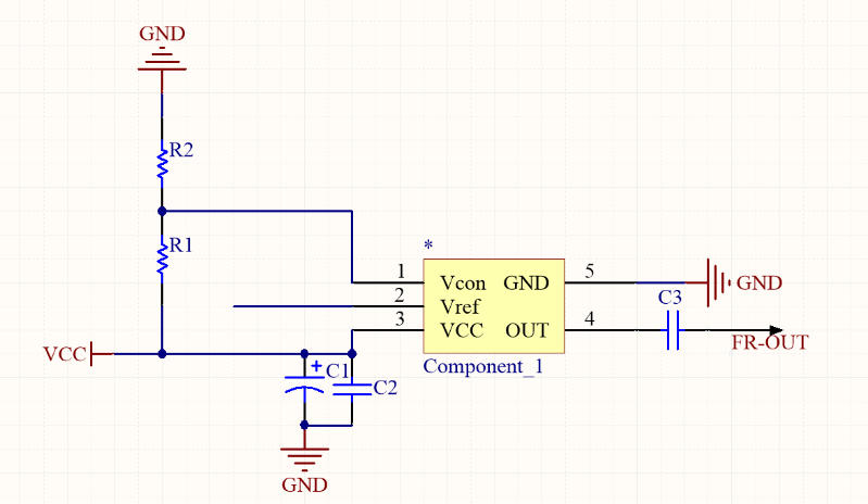
2.1 Fixed Voltage Divider
A simple method to bias the VC pin is by using a pair of resistors (R1 and R2) to form a fixed voltage divider.
The divided voltage is then applied to the VC pin to set the nominal control voltage.
This configuration provides a stable, preset control voltage without requiring an active control signal.
(Example: R1 and R2 form a voltage divider that feeds the Vcon pin.)

2.2 DAC Control
In applications requiring dynamic frequency control, the VC pin can be driven by a Digital-to-Analog Converter (DAC) through an operational amplifier buffer.
This allows the system to precisely adjust the oscillator frequency via digital commands.
Typical signal chain:
DAC Output → Op-Amp (Non-Inverting Input) → Op-Amp Output → Crystal oscillator Control Pin
This configuration is commonly used in systems that require programmable frequency tuning or automatic frequency calibration.
2.3 Phase-Locked Loop (PLL) Control
When used as a Voltage-Controlled Oscillator (VCO) in a Phase-Locked Loop (PLL) circuit, the crystal oscillators’ control pin serves as the phase correction input.
The PLL generates an error voltage proportional to the phase difference between the reference signal and the feedback signal, which is then applied to the VC pin to “lock” the oscillator frequency and phase to the reference.

2.4 Frequency Disciplining Applications
In high-precision frequency disciplining systems, such as GPS-disciplined oscillators (GPSDOs), the VC pin is used to receive a fine control voltage derived from a reference signal (e.g., GPS 1PPS).
The disciplining circuit continuously adjusts the VC voltage to minimize frequency drift, ensuring long-term synchronization of the local oscillator with the precise reference source.
The VC pin of a VCXO offers flexible control options for both analog and digital systems.
Depending on system requirements—fixed biasing, programmable tuning, PLL feedback, or long-term disciplining—designers can choose the appropriate control scheme to achieve the desired frequency stability and accuracy.
This is the first one.
English
français
Deutsch
Español
русский